梦幻西游互通版化生寺有什么属性技能,化生寺怎么加点,奇经八脉任务有哪些?本期小编给大家带来了关于化生寺的攻略大全。化生寺是梦幻西游互通版中难度副本任务和PK比较吃香的一个职业,一起来看看吧!
游戏中共有15个门派,人、魔、仙各有5个。每个角色只能按种族加入其中一个门派,部分门派收徒有性别要求。
其中,12个门派循环相克,每个门派都有对应另一个门派的必杀技能,按相互的克制排序为大唐官府→龙宫→盘丝洞→方寸山→魔王寨→化生寺→普陀山→女儿村→五庄观→狮驼岭→天宫→阴曹地府→大唐官府。
凌波城、神木林、无底洞3个门派循环相克,每个门派都有对应另一个门派的必杀技能,按相互的克制排序为凌波城→无底洞→神木林→凌波城。
人族门派—化生寺
化生寺门派简介
地点:长安城旁的化生寺

师傅:空度禅师
收徒条件:人类,男性
参考点数分配:魔法、体质、耐力。
门派特色:由于不受女色诱惑,受到女儿村,盘丝洞的封系法术命中率减半。
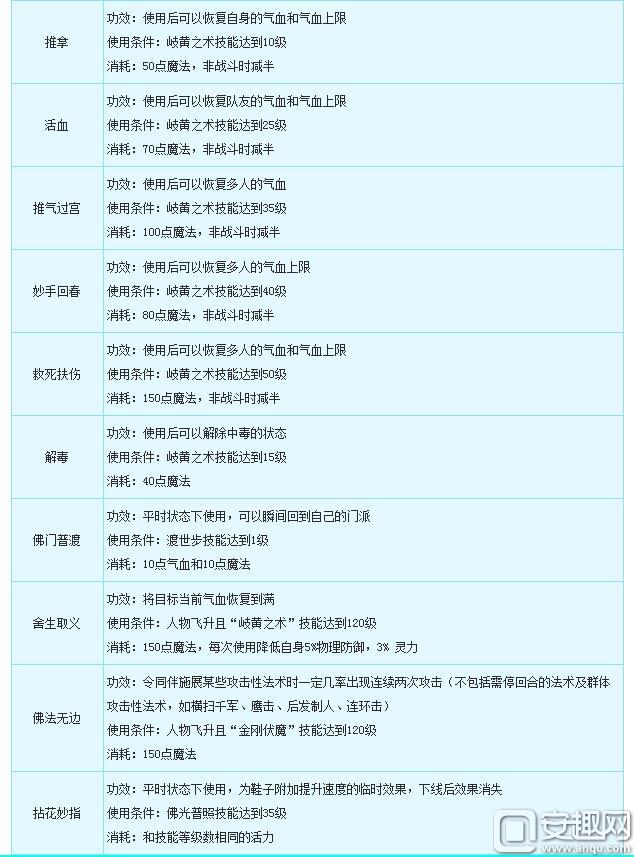
门派描述:禅境通幽,古刹千年。化生寺遵奉“遍施法泽,渡化众生”之法旨,与世无争,但古寺能历劫战火而屹立,必有潜藏的实力。化生寺弟子灵心定性,可以免受异常状态的干扰。又大多研习歧黄之道,除了普济苍生,对自己的修为也非常有好处



化生寺门派加点
①高敏化生:
优点:速度快,PK、难度副本实用性强
缺点:装备要求较高
推荐指数:★★★
加点方法为2敏2体1耐,3敏1体1耐,需要快过输出,一般慢于封系,PK吃特技,起罗汉、晶清、慈航成功概率较高。
②任务魔化生:
优点:任务异常给力,可奶可输出
缺点:较脆,项链、法修要求较高
推荐指数:★★★★
加点方法为4魔1血/1耐、5魔。追求高灵力,利用唧唧歪歪进行输出,适用于娱乐性玩家。活动还是相当不错的,几乎快赶上LG了。
③中庸化生:
优点:生存高,适用各种副本、PK、任务
缺点:高端PK和难度副本任务作用较小
推荐指数:★★★★★
加点方法为1敏2体2耐。追求本身的抗性,定位为辅助治疗。如此加点本身的物理防御比较高,同时气血也比较适中,速度同比之下能够快于输出门派。由于速度不快,出手与否得看对方脸色,因此需多配备一些速度快于自己的血敏宝宝。
④渡劫加点:
渡劫后加点比较不固定,可以按照前期的高敏加点,挂一套任务魔加点切换,PK任务兼顾是目前渡劫后化生加点的主要趋势。
最初期所谓的平民加点法:1敏2体2耐这是普遍的,也是最符合大部分任务活动的加点。也有存任务的号加2血2耐1魔省蓝, 属性走哪条路线随自己喜欢。
化生寺门派符石套装
69精锐符石选择:
【无懈可击】(加防御)——蓝色+红色
【日落西山】(加速度)——红色+紫色
【暗渡陈仓】(降低受到的物理伤害)——白色+蓝色+黄色+紫色(最多同时生效2套)
衣服——【歧黄之术】(增加回血技能等级)——蓝色+黑色+黄色+红色+紫色
鞋子——【百无禁忌】(抗封)——黑色+白色+紫色+绿色+红色
89勇武符石选择:
【飞檐走壁】(降低施法时魔法消耗)——黄色+白色+紫色+蓝色+红色
【云随风舞】(20%/20%/20%/25%抵挡20/40/70/80法术伤害)——白色+黄色+红色+绿色+黑色(最多同时生效2套)
【万丈霞光】(增加回血效果)——绿色+紫色+白色+红色+黄色(最多同时生效2套)
109神威-129天科-159天启-175天元符石选择:
项链——【大慈大悲】(增加防御、救人技能等级)——白色+红色+黑色+黄色+蓝色
或:
帽子——【小乘佛法】(增加灵力技能等级)——绿色+黑色+紫色+红色+蓝色
化生寺门派乾元奇经八脉
69精锐——乾元丹数量:1
任务推荐:销武
PK推荐:止戈或者销武
89勇武——乾元丹数量:2
任务推荐:销武——聚气
PK推荐:销武——聚气
109神威——乾元丹数量:3
任务推荐:销武——聚气——佑阵
PK推荐:佛屠——聚气——归气
PK推荐:止戈——佛眷——佛显
PK推荐:止戈——佛眷——佑阵
129天科——乾元丹数量:4
任务推荐:销武——聚气——佑阵——舍利
PK推荐:佛屠——聚气——归气——感念
PK推荐:止戈——佛眷——佛显——天照
PK推荐:止戈——佛眷——佑阵——天照
PK推荐:止戈——佛眷——佑阵——感念
159天启——乾元丹数量:6
任务推荐:销武——聚气——佑阵——天照——佛性——映法
任务推荐:佛屠——聚气——佑阵——舍利——慈针——映法
任务推荐:止戈——佛眷——佑阵——天照——佛性——映法
PK推荐:佛屠——聚气——归气——感念——佛性——映法
PK推荐:佛屠——聚气——归气——感念——妙语——映法
PK推荐:止戈——佛眷——佛显——天照——佛性——映法
PK推荐:止戈——佛眷——佑阵——天照——佛性——映法
175天元——乾元丹数量:7
任务推荐:销武——聚气——佑阵——天照——磁针——映法——渡劫金身(或者诸天看护)
任务推荐:佛屠——聚气——佑阵——舍利——佛性——映法——渡劫金身(或者诸天看护)
任务推荐:止戈——佛眷——佑阵——天照——佛性——映法——渡劫金身(或者诸天看护)
PK推荐:佛屠——聚气——归气——感念——妙语——映法——诸天看护【PS:此套加点为传统金刚经脉加点方式】
PK推荐:止戈——仁心——归气——感念——佛性——映法——渡劫金身【PS:该套经脉为治疗量最大值】
PK推荐:止戈——佛眷——佛显——天照——佛性——映法——渡劫金身【PS:该套经脉为传统妙手经脉加点方式】
以上就是梦幻西游互通版化生寺攻略汇总,更多内容欢迎关注安趣网梦幻西游互通版专区。